วิธีการสรรหาคณะกรรมการตรวจสอบและติดตามการบริหารงานตำรวจสถานีตำรวจ

วิธีการสรรหา กต.ตร

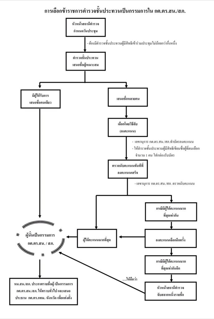
วิธีการเลือกข้าราชการตำรวจชั้นประทวน เป็นกรรมการใน กต.ตร.

วิธีการเลือกนายกเทศมนตรี นายก อบต. กำนัน เป็นกรรมการใน กต.ตร.

วิธีการเลือกประชาชนเป็นกรรมการใน กต.ตร.

วิธีการเลือกประชาชนเป็นกรรมการใน กต.ตร.

คุณสมบัติและลักษณะต้องห้าม